鉅大鋰電 | 點擊量:0次 | 2020年05月10日
開關電源不起振原因分析
開關電源是利用現代電力電子技術,控制開關管開通和關斷的時間比率,維持穩定輸出電壓的一種電源,開關電源一般由脈沖寬度調制(PWM)控制IC和MOSFET構成。隨著電力電子技術的發展和創新,使得開關電源技術也在不斷地創新。目前,開關電源以小型、輕量和高效率的特點被廣泛應用幾乎所有的電子設備,是當今電子信息產業飛速發展不可缺少的一種電源方式。
開關電源起振作用
開關電源,就是一個交流變直流,然后直流再變成交流,交流再變直流的的過程。不穩定的交流市電首先經過整流濾波變成直流,供電子電路工作,這個電路包括高頻振蕩電路,也就是將直流變成頻率或脈寬可變的脈沖,這部分在開關電路中很重要,輸入電壓變化或負載增大變小,振蕩電路會通過調整頻率或脈寬來保持輸出穩定。這就是它的作用,要想起到這個作用當然就要起振了,不起振就說明開關電源出故障了,也不會有輸出了。
開關電源不起振原因
1,初級(電源)電壓過高或過低
2,啟動電路開路
3,電源IC供電腳短路或開路
4,電源IC損壞
5,光耦短路
6,開關變壓器匝間短路
7,尖峰吸收電路短路(有保護功能的電源)
8,脈寬調制管短路(A3電源)
9,輸出短路
10,熱端電解電容壞
開關電源起振判斷——假負載法
在維修開關電源時,為取分故障是出在負載電路還是電源本身,經常需要斷開負載,并在電源主輸出端(一般為12V、18V、或24V)加上負載試機。之所以要接假負載,是因為開關管在截止期間,儲存在開關變壓器初級繞組的能量向次級釋放,如果不接假負載,則開關變壓器儲存的能量無處釋放,極易導致開關管擊穿損壞。
假負載可選:(30.60W)12V的燈泡作假負載,根據燈泡是否發光和發光的亮度可知電源是否有電壓輸出及輸出電壓的高低,優點是直觀方便。短路法:液晶彩電的開關電源較多采用了帶光耦合器的直接取樣穩壓控制電路,當輸出高時,可采用短路法來測定故障范圍。
開關電源如何判斷起振_開關電源不起振原因分析
步驟:先把光電耦合直接短路,相當于減少光耦器的內阻。如果測主電壓未變,故障在光耦器之后,反之,在光耦器之前電路。(短路法最后斷開負載)。
開關電源起振判斷——串聯燈泡法
所謂串聯燈泡法,就是取掉輸入回路中的保險絲,用一個60W.220V的燈泡串在保險絲兩端。當通過交流電后,如燈泡很亮,則說明電路有短路現象。由于燈泡有一定的阻值,如60W/220V的燈泡,其阻值約為500歐(指熱阻),所以能起到一定的限流作用。
這樣,一方面能直觀地通過燈泡的明亮度來大致判斷電路的故障;;另一方面,由于燈泡的限流作用,不至于立即使已有短路的電路燒壞元器件。直至排除短路故障后,燈泡的亮度自然會變暗,最后再取掉燈泡,換上保險絲。
開關電源不起振故障檢修實例

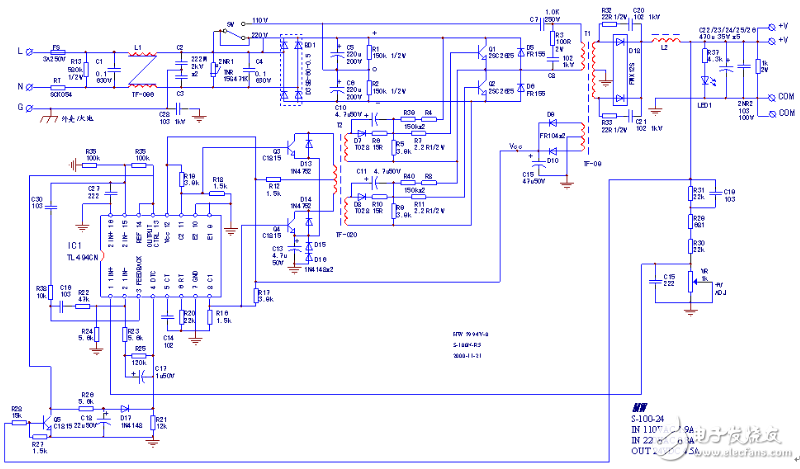
100W儀用開關電源
電路如上圖所示。學員接手5、6臺開關電源,故障都為上電后不起振,感覺無從下手,雖然對3844芯片構成的電源已經較為熟悉,但接手該電路,還是感覺有些生分。電話詢我,回答:怎么檢修3844,就怎么檢修該電源。開關電源電路千種,道理則一。還不是一個修法?電話又詢:起振電路在哪里?怎么找不到啟動電阻啊?答曰:起振電路看下圖。

起振電路
起動電阻是R4、R39、R7(或R8/40/11)三者串聯的Q1(或Q2)基極電阻。上電期間,因Q1、Q2的特性差異,總得有一個管子先行導通,誰通都行,都會導致N1流入電流的產生,隨之產生N2的電流/電壓,TL494得到工作電源而工作。
問:如何下手檢修?答曰:兩波沖鋒足以拿下。第一波:從自供電(起振能量)不足角度考慮,C7、C15有重大作案嫌疑,可代換試驗;第二波,落實啟動電阻無瀆職行為,其幕后人物Q1、Q2就值得懷疑(放大倍數降低),可能有不作為傾向。不起振故障都用不著第三波攻擊了。傳我命令!馬上攻擊,立即拿下001高地!
不一會兒回電,捷報頻傳:代換Q1、Q2,故障排除。幾臺數年應用的電源,都是同一原因。
Q1、Q21衰變,致使起動電流不足,造成不能起振的故障。廉頗老矣,未能飯否。雖無怯敵之意,卻無退敵之功,臨陣換將,也是一法啊。
開關電源維修要領
1、修理開關電源時,首先用萬用表檢測各功率部件是否擊穿短路,如電源整流橋堆,開關管,高頻大功率整流管;抑制浪涌電流的大功率電阻是否燒斷。再檢測各輸出電壓端口電阻是否異常,上述部件如有損壞則需更換。
2、接通電源后還不能正常工作,接著要檢測功率因數模塊(PFC)和脈寬調制組件(PWM),查閱相關資料,熟悉PFC和PWM模塊每個腳的功能及其模塊正常工作的必備條件。對于具有PFC電路的電源則需測量濾波電容兩端電壓是否為380VDC左右,如有380VDC左右電壓,說明PFC模塊工作正常。
3、在開關電源維修實踐中,有許多開關電源采用UC38&TImes;&TImes;系列8腳PWM組件,大多數電源不能工作都是因為電源啟動電阻損壞,或芯片性能下降,啟動電流增大所致。遇到此情況,把與VR端相連的外電路斷開,VR從0V變為5V,PWM組件正常工作,輸出電壓均正常。
4、開關電源電路有易有難,功率有大有小,輸出電壓多種多樣。只要抓住其核心的東西,充分熟悉開關電源的基本結構以及模塊特性和,就能迅速地排除開關電源故障。
上一篇:開關電源接假負載的三類情況
下一篇:開關電源與模塊電源的差異










