鉅大鋰電 | 點擊量:0次 | 2020年05月23日
開關電源的常見故障分析及維修
開關電源的主要電路是由:防雷電路,輸入電磁干擾濾波器(ElectromagneticInterference,簡稱EMI),輸入整流濾波電路,功率變換電路,脈寬調制(PWM)控制器電路,輸出整流濾波電路組成。輔助電路有輸入過壓,欠壓保護電路,輸出過壓,欠壓保護電路,輸出過流保護電路,輸出短路保護電路等。開關電源的電路組成方框圖如下:

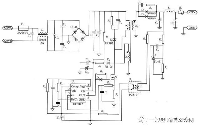
220V的交流電經交流濾波電路濾除外來的雜波信號,同時也防止電源本身產生的高頻雜波對電網的干擾。再經二極管橋式整流電路和濾波電路,整流濾波后得到約300V的直流電,送給功率變換電路進行功率轉換。功率變換電路中的開關功率管(IGBT)就在脈沖寬度調制(PWM)控制器(UC3842)輸出的脈沖控制信號和驅動下,工作在“開”“關”狀態,從而將300V直流電切換成寬度可變的高頻脈沖電壓。把高頻脈沖電壓送給高頻變壓器,高頻變壓器的次級(二次側)就會感應出一定的高頻脈沖交流電,并送給高頻整流濾波電路進行整流,濾波。經高頻整流濾波后便可得到我們所需的各種直流電壓。輸出電壓下降或上升時,由取樣電路將取樣信號通過光電耦合器(PC817),送入控制電路,經過其內部調制,由控制電路的輸出端將變寬的或變窄的驅動脈沖送到開關功率管的柵極(G極),使變換電路產生的高頻脈沖方波也隨之變寬或變窄,由此改變輸出電壓平均值的大小,從而使直流電壓基本穩定在所須的電壓值上。開關電源的電路原理圖如下:

開關電源的常見故障分析及維修
由于開關電源的輸入部分工作在高壓,大電流的狀態下,故障率最高,如高壓大電流整流二極管,濾波電容,開關功率管等較易損壞。其次就是輸出整流部分的整流二極管,保護二極管,濾波電容,限流電阻等較易損壞;再就是脈寬調制控制器的反饋部分和保護部分。
下面就對開關電源常見故障產生的原因作一分析及如何排除這些故障的維修方法。
一.保險絲熔斷
一般情況下,保險絲熔斷說明開關電源的內部電路存在短路或過流的故障。由于開關電源工作在高電壓,大電流的狀態下,直流濾波和變換振蕩電路在高壓狀態工作時間太長,電壓變化相對大。電網電壓的波動,浪涌都會引起電源內電流瞬間增大而使保險絲熔斷。重點應檢查電源輸入端的整流二極管,高壓濾波電解電容,開關功率管,UC3842本身及外圍元器件等。檢查一下這些元器件有無擊穿,開路,損壞,燒焦,炸裂等現象。
維修方法:首先仔細查看電路板上面的各個元件,看是否在這些元件的外表有沒有被燒糊,有沒有電解液溢出,聞一聞有沒有異味。經看,聞之后,再用萬用表進行檢查。首先測量一下電源輸入端的電阻值,若小于200K,則說明后端有局部短路現象,然后分別測量四只整流二極管正,反向電阻和兩個限流電阻的阻值,看其有無短路或燒壞;然后再測量一下電源濾波電容是否能進行正常充放電,再就測量一下開關功率管是否擊穿損壞,以及UC3842本身,及周圍元件是否擊穿,燒壞等。需要說明的一點是:因是在路測量,有可能會使測量結果有誤,造成誤判。因此必要時可把元器件焊下來再進行測量。如果仍然沒有上述情況則測量一下輸入電源線及輸出電源線是否內部短路。一般情況下,熔斷器熔斷故障,整流二極管,電源濾波電容,開關功率管,UC3842是易損件,損壞的概率可達95%以上,一般著重檢查一下這些元器件,就可很容易排除此類故障。
二.無直流電壓輸出或電壓輸出不穩定
如果保險絲是完好的,在有負載的情況下,各級直流電壓無輸出。這種情況主要是以下原因造成的:電源中出現開路,短路現象,過壓,過流保護電路出現故障,振蕩電路沒有工作,電源負載過重,高頻整流濾波電路中整流二極管被擊穿,濾波電容漏電等。
維修方法:首先,用萬用表測量一下高頻變壓器次級的各個元器件是否有損壞。在排除了高頻整流二極管擊穿、負載短路的情況后,然后在測量各輸出端的直流電壓,如果這時輸出仍為零,則可以肯定是電源的控制電路出了故障。控制電路的兩部分是集成開關電源控制器和過壓保護電路。最后用萬用表靜態測量高頻濾波電路中整流二極管及低壓濾波電容是否損壞。如果確實相關的元件損壞,在更換好新的完好的元件后,開機測試,一般故障即可排除。需要說明的是:電源輸出線斷線或開焊,虛焊也會造成這種故障。在維修時應注意這一點。
三.電源負載能力差
電源負載能力差是一個常見的故障,一般都是出現在老式或是工作時間長的電源中,主要原因是各元器件老化,開關管的工作不穩定,沒有及時進行散熱等。此外還有穩壓二極管發熱漏電,整流二極管損壞等。
維修方法:用萬用表著重檢查一下穩壓二極管,高壓濾波電容,限流電阻有無變質等再仔細檢查一下電路板上的所有焊點是否開焊,虛接等。把開焊的焊點重新焊牢,更換變質的元器件,一般故障即可排除。
四.無直流電壓輸出,但保險絲完好
這種現象說明開關電源未工作,或者工作后進入了保護狀態。
維修方法:首先應判斷一下開關電源的主控芯片UC3842是否處在工作狀態或已經損壞。判斷方法是這樣的:加電測UC3842的第7腳對地電壓,若測第8腳有+5V電壓,1,2,4,6腳也有不同的電壓,則說明電路已起振,UC3842基本正常;若7腳電壓低,其余管腳無電壓或不波動,則UC3842已損壞。UC3842芯片損壞最常見的是6,7腳對地擊穿,5,7腳對地擊穿和1,7腳對地擊穿。如果這幾只腳都為擊穿,而開關電源還是不能正常啟動,則UC3842必壞,應直接更換。若判斷芯片未壞,則就著重檢查開關功率管的柵極(G極)的限流電阻是否開焊,虛接,變值,變質以及開關功率管本身是否性能不良。除此之外,電源輸出線也有可能斷線或接觸不良也會造成這種故障。因此在維修時也應注意檢查一下。
五.有直流電壓輸出,但輸出電壓過高
這種故障往往來自于穩壓取樣和穩壓控制電路出現故障所致。在開關電源中,直流輸出、取樣電阻、誤差取樣放大器(如LM324,LM358等)、光耦合器(PC817)、電源控制芯片(UC3842)等電路共同構成了一個閉合的控制環路,任何一處出問題都會導致輸出電壓升高。
維修方法:由于開關電源中有過壓保護電路,輸出電壓過高首先會使過壓保護電路動作。因此對于這種故障的維修,我們可以通過斷開過壓保護電路,使過壓保護電路不起作用,在這時,測量開機瞬間的電源主電壓。如果測量值比正常值高出IV以上,說明輸出電壓過高。我們應著重檢查取樣電阻是否變值或損壞,精密穩壓放大器(TL431)或光耦合器(PC817)性能不良,變質或損壞;其中精密穩壓放大器(TL431)極易損壞,我們可用下述方法對精密穩壓放大器(TL431)作出好壞的判別:將TL431的參考端(Ref)與它的陰極(Cathode)相連,串10k的電阻,接入5V電壓,若陽極(Anode)與陰極之間為2.5V,并且等待片刻還仍然為2.5V,則為好管,否則為壞管。
六.有直流電壓輸出,但輸出直流電壓過低
對于這種故障現象,根據維修經驗可知,除穩壓控制電路會引起輸出電壓過低外,還有一些原因會引起輸出電壓過低,主要有以下幾點:
1.開關電源負載有短路故障。此時,應斷開開關電源電路的所有負載,以區分是開關電源電路還是負載電路有故障。若斷開負載電路電壓輸出正常,說明是負載過重;若仍不正常,說明開關電源電路有故障。
2.輸出電壓端整流二極管、濾波電容失效等,可以通過代換法進行判斷。
3.開關功率管的性能下降,必然導致開關管不能正常導通,使電源的內阻增加,帶負載能力下降。
4.開關功率管的源極(S極),通常接一個阻值很小,但功率很大的電阻,作為過流保護檢測電阻,此電阻的阻值一般在0.2到0.8之間。此電阻如變值或開焊,接觸不良也會造成輸出電壓過低的故障。
5.高頻變壓器不良,不但造成輸出電壓下降,還會造成開關功率管激勵不足從而屢損開關管。
6.高壓直流濾波電容不良,造成電源帶負載能力差,一接負載輸出電壓便下降。
7.電源輸出線接觸不良,有一定的接觸電阻,造成輸出電壓過低。
8.電網電壓是否過低。雖然開關電源在低壓下仍然可以輸出額定的電壓值,但當電網電壓低于開關電源的最低電壓限定值時,也會使輸出電壓過低。
維修方法:對于這種故障我們可以根據以上故障原因,來逐一進行排查。但在實際維修時,可根據實際情況來進行排查,不一定要逐一排查。首先用萬用表檢查一下高壓直流濾波電容是否變質,容量是否下降,能否正常充放電。如無以上現象,則測量一下開關功率管的柵極(G極)的限流電阻以及源極(S極)的過流保護檢測電阻是否變值,變質或開焊,接觸不良。經判別后,若無問題,我們就檢查一下高頻變壓器的鐵芯是否完好無損。因在日常生活使用中,不可避免的重摔或重幢,使高頻變壓器的鐵芯損壞。使高頻變壓器的磁通量,磁感應強度,以及磁路等都會受到很大的影響,造成傳輸的效率,能量將會大打折扣。由于高頻變壓器為了減小渦流,增大高頻交流電的傳輸效率,它的鐵芯是用軟磁鐵氧體制作而成的。這種磁性材料具有高的導磁率,但質脆,易碎。因此它的損壞率也是很高的。因此在維修時千萬不要忘了檢查此處,以免走彎路。除此之外還有可能就是輸出濾波電容容量降低,甚至失容或開焊,虛接;電源輸出限流電阻變值或虛接,電源輸出線虛接等。在實際維修時,這些因素都不要放過,都應檢查一下,以保證萬無一失。
七.散熱風扇不轉
這種故障原因主要是由于控制風扇的三極管(8550或8050)損壞,或者風扇本身損壞或風葉被雜物卡住。但有些開關電源中采用的是智能散熱,對于采用這種方式散熱的開關電源,熱敏電阻損壞的概率是很大的。
維修方法:首先用萬用表測量一下控制風扇的三極管是否損壞,若測得此管未損壞那就有可能是風扇本身損壞。可以把風扇從電路板上拔下來,另外接上一個12V的直流電(注意正負極),看是否轉動,并看有無異物卡住。若擺動幾下風扇的電線,風扇就轉動,則說明電線內部有斷線或接頭接觸不良。若仍不轉動,則風扇必壞。對于采用智能散熱的開關電源來說,除按上述檢查外,還應檢查一下熱敏電阻是否不良或損壞,開焊等。但要注意此熱敏電阻為負溫度系數的熱敏電阻,更換時應注意。
上一篇:開關電源的工作原理的詳細分析
下一篇:led開關電源工作原理是什么










