鉅大鋰電 | 點擊量:0次 | 2011年03月24日
鋰電池為什么要加保護板才能用?
保護板的功能主要是對充電電池的電芯進行保護,維持電池充放電過程中的安全穩定,對整個動力電池電路系統性能起著重要的作用。(如:鋰電池一般由電芯、保護板、外殼組成、例如手機電池)
MOS管:在保護板電路中主要起開關作用
1)鍍金保護板—簡稱金板
五金保護板
普通鍍金保護板
鍍厚金保護板
沉金保護板
無鉛錫板
3)多節保護板
1)A級市場( 40KK/M )
注:A級市場的保護IC主要的生產商有精工、理光、美之美;MOSFET
主要的生產商有三洋、AO;
MOSFET主要的生產商有珠海南科、黑森林、金微科;
保護板的主要功能
1)過充保護功能:
過充保護功能是指在達到某個電壓(以下稱為過充電檢測電壓)時,禁止由充電器繼續充電。 即,將控制過充的MOS管進入關斷狀態,停止充電。2)過放保護功能:
過放電保護功能是在電池的電壓變低時,停止對負載放電。將控制過放的 MOS管進入關斷狀態,禁止其放電。該過程正好與過充電檢測時的動作相反。3)過流保護功能:
過電流保護功能是在消耗大電流時停止對負載的放電,此功能的目的在于保 護電池及MOS管,確保電池在工作狀態下的安全性。過電流檢測之后,電池與負載脫離后將恢復到常態,可以再充電或放電。4)短路保護功能:短路保護原理同 3)注:
保護 IC: 是保護芯片的核心。通過取樣電池電壓進行判斷,發出各種指令控制 MOS管,對電芯進行管理。
MOS管:在保護板電路中主要起開關作用
MOS管:在保護板電路中主要起開關作用
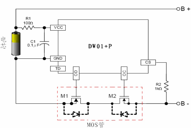
典型的保護板電路
以單節保護板電路(DW01+P)為例:

保護板的分類
1、按材料分類1)鍍金保護板—簡稱金板
五金保護板
普通鍍金保護板
鍍厚金保護板
沉金保護板
2)鍍錫保護板—簡稱錫板
普通錫板無鉛錫板
2、按電池分類
1)單節保護板
2)雙節保護板3)多節保護板
保護板的市場容量
全球市場容量約100KK/M1)A級市場( 40KK/M )
注:A級市場的保護IC主要的生產商有精工、理光、美之美;MOSFET
主要的生產商有三洋、AO;
2)B級市場( 40KK/M )
注: B級市場的保護IC主要的生產商有富晶、新德、中星微;MOSFET主要的生產商有三合微、華瑞、南海、喧昶、茂達;3)C級市場(20KK/M )
注: C級市場的保護IC主要的生產商有士蘭、黑森林、金微科;MOSFET主要的生產商有珠海南科、黑森林、金微科;
上一篇:什么是18650鋰電池
下一篇:聚合物電池的優點與缺點










